
Healthcare is benefiting tremendously from the advances in electronic and communication technologies. Today’s Internet of Medical Things (IoMT) communications technology and advancements in semiconductor electronics have resulted in wearable medical devices connected to the Internet. IoMT-connected instruments and personal wearables allow continuous monitoring, greater individual awareness of existing health conditions, automated administration of tests and medication, and instant access to medical care personnel.
Market research firms project that the market will reach about $250 billion in 2025 with a compound annual growth rate of nearly 20 percent. This prediction indicates significant opportunities for developing new and innovative mobile and wearable healthcare products. Figure 1 illustrates a few wearable medical devices and their connection to various medical services.
The big challenge for electronics designers is developing these products to ensure reliability, as they must function on a 24/7 basis. The designer needs help adding functionality into the established product footprint requiring miniaturization, maximizing battery life efficiency while ensuring robustness from electrical hazards.
Protecting Wearable Smart Health Monitors
Wearable health monitors provide activity reminders and data on exercise and help keep an eye on numerous health parameters. Many devices today are FDA-approved, allowing medical professionals to act on the data generated from these devices. Figure 2 shows an IoT-based smart wearable device, including critical circuitry, where designers can add medical monitoring functionality and improve ruggedness and reliability with the recommended technologies. The circuitry that benefits from these improvements includes the wireless charger, battery pack, touchscreen display, and user interface.
Wireless Chargers
A wireless charger provides the necessary current to charge the device’s battery. The charger gets power from a USB-C source that can generate up to 20 VDC and 5 VAC. A failure in the charger can result in substantial overcurrent. A fuse or a polymer positive temperature coefficient (PPTC) resettable fuse can ensure the necessary overcurrent protection. Electrostatic discharge (ESD) can severely damage wearable devices without overvoltage protection. Transient voltage suppressor (TVS) diodes can provide overvoltage protection by clamping the transient voltage at a safe level and absorbing the current surge, which can be in the kA range.
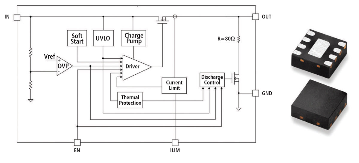
While numerous components provide protection, the Littelfuse eFuse Protection ICs, for example, combine overtemperature protection, overcurrent protection, overvoltage protection, and other protection modes (see Figure 3). The eFuses provide multiple protection functions in a single surface-mount integrated circuit. The eFuse saves PC board (PCB) space and development time compared with the various individual components required to perform comparable functions. Beyond this combined protection, eFuse adds:
Under voltage lockout (UVLO).
Soft start protection to limit inrush current.
Low power loss due to using MOSFETs with low RDS(ON) in the supply current path.
USB Type-C is a multi-pin, high-density connector with narrow pin spacing. The spacing can result in shorts due to dust and dirt, reducing the insulation resistance between pins. Digital temperature indicators protect USB cables from damage caused by shorted pins. Consider including, for example, the Littelfuse setP™ temperature indicator in the communication channel circuit of the USB Type-C architecture. If the setP detects the connector’s temperature reaching 100 °C, its resistance increases, so the communication channel signals that the power delivery line must be interrupted, thus preventing connector damage (see Figure 4).
The advantage of using setP in the communication channel is that the protection component does not cause any power loss in the power delivery line. The setP is USB Implementers Forum (USB-IF) compliant for use in Type-C plugs.
Battery Pack
Typically, health monitors utilize a lithium-ion battery pack for power. Current overloads may cause the battery to overheat or fail. In this case, fast-acting PPTC resettable fuses are an excellent option. Various PPTC fuse types can switch to a very high resistance state within a second or less in the event of an overcurrent up to 10 times the rated hold current. Power dissipation through the PPTC is around 0.5 W to minimize power consumption. PPTC fuses are available in small, space-saving, surface mount packages 0.06 × 0.03 in (1.5 × 0.8 mm).
Touchscreen Display
The touchscreen display is the user interface to the health monitor’s functional controls and analytics information. ESD, primarily from human contact, can damage the touchscreen’s functionality and make the health monitor inoperative. TVS diodes can help prevent ESD-related failures. Types of TVS diodes can absorb as much as a 30 kV discharge from contact through a user. These components can have low leakage current, typically less than 0.5 μA, to minimize the current draw on the battery. TVS diode models, available in small 0201 surface mount packages, can have parallel capacitance as low as 15 pF, so as not to impact the integrity of digital signal lines. Ensure the TVS diode complies with IEC 61000-4-2 for ESD protection and safety certification.
Ensuring a Reliable UI Button
The user controls the health monitor functions via a user interface button. These buttons should be switches with moisture protection and long operating life to ensure the devices’ reliability. Designers should utilize switches offering at least IP67 environmental protection. Small devices, such as health monitors, need surface mount switches with dimensions as small as 0.08 × 0.06 × 0.06 in (2.1 × 1.65 × 1.65 mm). These switches have a wide operating temperature range from -40° to +85 °C; they also have a long 300,000 cycles operational life.
By employing these recommended components, designers help protect the health monitor from electrical hazards. It only takes a few components to ensure a robust design for a wearable health monitor.
Protecting Hearing Aids
Users expect their hearing aids to be robust and reliable. In Figure 5, the circuit diagram indicates where circuit protection and efficient control can improve product reliability. The table offers helpful technology recommendations.
The volume control and push button require long-life switches that are protected from the external environment. Several switching style options are available for designers. Having the most miniature and robust switch with the highest quality standards is essential for these devices. Besides surviving the existing environmental conditions, debris and body fluids can present significant challenges.
Protect USB interfaces from ESD using TVS diodes as previously recommended for the health monitor touchscreen circuit. To protect the USB data lines bidirectionally, use two diode TVS in an anode-to-anode connection. Consider using TVS diodes that have an ultra-small 01005 flipchip package.
The hearing aids’ main power comes from the USB Type-C port, which provides the battery charging current. A member of the eFuse family can offer overcurrent, overvoltage, and overvoltage protection in a small DRN1.2x1.6 4L package. This part is a smaller version of the eFuse suggested for the health monitor. The difference is this smaller version’s protection parameters have fixed values, which reduces both the size of the component and the required external parts to primarily decoupling capacitors. In addition, the series MOSFET in this eFuse has a very low RDS(ON) resistance of 26 mΩ for maximizing battery life.
A straightforward alternative for protecting the hearing aid’s USB interface is a PPTC resettable fuse, which supplies overcurrent protection. While a PPTC fuse only provides overcurrent protection, it consumes minimal battery power and only requires a small amount of PCB space. PPTC resettable fuses are available in 0402 surface mount packages and have resistances in the single-digit milliohm range.
Helping Designers Overcome Challenges
Wearable medical devices will only provide the desired benefits if they function reliably. Ensuring a robust product requires only a few additional components. Innovative components like the eFuse Protection ICs and the setP Digital Temperature Indicators help designers achieve circuit protection with minimal power consumption while providing PCB space savings. Switching signal integrity and sharp transitions allow for superior performance.
Furthermore, designers can ease the challenge of protecting their wearables by taking advantage of the component manufacturers’ application expertise, which can:
Aid in the selection of cost-efficient, compact components for protection and control.
Provide advice on applicable safety standards for enabling sales in worldwide markets.
Conduct precompliance testing to avoid the time and cost of repeated test cycles required to achieve standards certifications.
Working with the component manufacturer allows for designing the ideal solution: a precision device without the added complexity resulting from unneeded functionality. This approach reduces component size and costs and supports efforts to provide the best option for sustainability.
With the combined benefit of the unique components and the component manufacturers’ assistance, electronics designers can achieve their objective of developing a well-protected, efficient, wearable medical device. The end result is a much more reliable and robust product for the customers.
This article was written by Dr. Marco Doms, Manager Business Development New Platform, Littelfuse, Chicago, IL. Contact:

